Cell Rep:特异性长链非编码RNA促进乳腺上皮细胞分化,或能抑制乳腺癌发生
来源:
|
作者:李
|
发布时间: 760天前
|
333 次浏览
|
🔊 点击朗读正文
❚❚
▶
|
分享到:

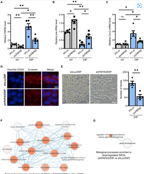
乳腺上皮细胞(MEC)行为的复杂性及其在乳腺癌发生中的作用在最近一项针对特异性长链非编码RNA PAPAS的研究中被带到了最前沿。其研究成果在国际杂志Cell Reports上发表,题为“PAPAS promotes differentiation of mammary epithelial cells and suppresses breast carcinogenesis”。长期以来,女性乳腺上皮在发育和妊娠期间的广泛重塑与癌症易感性有关,该研究揭示了PAPAS在促进MEC分化同时抑制乳腺癌发生中的关键作用。
研究人员深入探讨了PAPAS与肿瘤中rDNA转录装置失调之间的复杂关系,及其在阻碍表型可塑性中的潜在作用。研究发现,乳腺癌细胞通过过表达RPA和RNase H1来抑制PAPAS的合成,这为高转录活性和r环形成之间的冲突提供了新的见解,特别是在rDNA中。此外,在乳腺癌细胞中去除PAPAS不仅会释放rDNA转录,还会影响免疫应答基因的表达,包括受Irf7调控的基因。该研究表明,PAPAS介导的表观遗传沉默可能阻碍rDNA染色质打开,阻止rDNA-基因组相互作用的重塑,并可能影响包括免疫应答基因在内的因表达变化。

图源:PAPAS promotes differentiation of mammary epithelial cells and suppresses breast carcinogenesis,DOI:10.1016/j.celrep.2023.113644
总体而言,这些发现强调了PAPAS作为乳腺上皮生长、增殖和分化的调节因子的作用,将其定位为潜在的肿瘤抑制因子。乳腺癌样本中PAPAS的下调与侵袭性增加相关,提示其对肿瘤分期的潜在价值。从这项研究中获得的机制见解可能有助于新的抗癌策略,特别是在恢复r环依赖的PAPAS合成方面。然而,该研究也承认了一定的局限性,例如需要进一步研究PAPAS在原发性肿瘤潜伏期、免疫监视逃逸中的作用,以及它在人类和小鼠模型之间的保守性,以供治疗考虑。
声明:本网所有转载文章内容为了宣传行业动态所用,转载内容不代表本站立场。不希望被转载的媒体或个人可与我们联系,我们将立即进行删除处理。