Nature Commun:毒性RNA短链可能是导致老年痴呆的元凶
来源:
|
作者:李
|
发布时间: 823天前
|
345 次浏览
|
🔊 点击朗读正文
❚❚
▶
|
分享到:
阿尔茨海默病(AD)的特点是进行性神经退行性变,但导致细胞死亡的具体机制尚不清楚。美国西北大学费恩柏格医学院的研究团队最近进行的研究表明,RNA干扰可能在阿尔茨海默病的发病机制中发挥着至关重要的作用。该研究首次揭示了在阿尔茨海默病患者和老年人大脑中存在导致脑细胞死亡和DNA损伤的有毒RNA短链。这一发现为深入了解阿尔茨海默病的分子机制提供了新的线索。生存基因消除(DISE)诱导的死亡机制提供了一个新的视角,其中短rna通过rna诱导沉默复合体(RISC)运作,协调细胞死亡,相关研究成果“Death Induced by Survival gene Elimination (DISE) correlates with neurotoxicity in Alzheimer’s disease and aging”已在Nature Communications期刊上发表。

图源:Death Induced by Survival gene Elimination (DISE) correlates with neurotoxicity in Alzheimer’s disease and aging
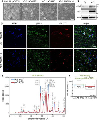
在阿尔茨海默病(AD)和衰老过程中,生存基因消除(DISE)诱导的死亡与神经毒性之间存在相关性。DISE是一种由RNA诱导沉默复合体(RISC)介导的短RNA (sRNAs)参与的机制,通过靶向必需的细胞存活基因,在启动细胞死亡中起着至关重要的作用。本研究建立了在AD和衰老中观察到的DISE激活与神经毒性增加之间的联系。
通过Argonaute沉淀和RNAseq (Ago-RP-Seq)的综合分析,在各种模型系统中检测了risc结合的sRNAs。在小鼠AD模型中,衰老的大脑,来自AD患者的诱导多能干细胞衍生的神经元,以及暴露于a β42寡聚物的细胞中,与对照组相比,观察到sRNAs中毒性更强的6mer种子的显著转变。这一转变表明,DISE的激活增加,表明它参与了与AD和衰老相关的神经退行性过程。相反,在表现出优异记忆性能的“超级老人”的大脑中,与risc结合的sRNA明显转向了更无毒的6mer种子。这一对比进一步支持了DISE与神经毒性之间的相关性,表明sRNA毒性水平的调节可能潜在地影响AD和衰老中神经变性的严重程度。
研究结果表明,理解和操纵疾病的机制可能具有减轻与阿尔茨海默病和衰老相关的神经毒性的治疗潜力。这一领域的进一步研究可能为旨在保护神经系统健康和预防与年龄相关的认知衰退的干预措施开辟新的途径。
声明:本网所有转载文章内容为了宣传行业动态所用,转载内容不代表本站立场。不希望被转载的媒体或个人可与我们联系,我们将立即进行删除处理。