肿瘤的“隐形盾牌”:外泌体重建与免疫逃逸新机制
在肿瘤免疫治疗时代,PD-1/PD-L1已在多种癌症中取得突破性进展,但超过60%的患者仍面临原发或继发性环境。科学家们逐渐认识到,肿瘤的免疫调节微远超我们想象的复杂。近日,发表在《细胞死亡与分化》上的一项突破性研究揭示了肿瘤如何通过外泌体“远程操控”T细胞的神秘面纱,为破解免疫治疗提供了全新的视角。
从“隐形信使”免疫到抑制:外泌体的双面人生
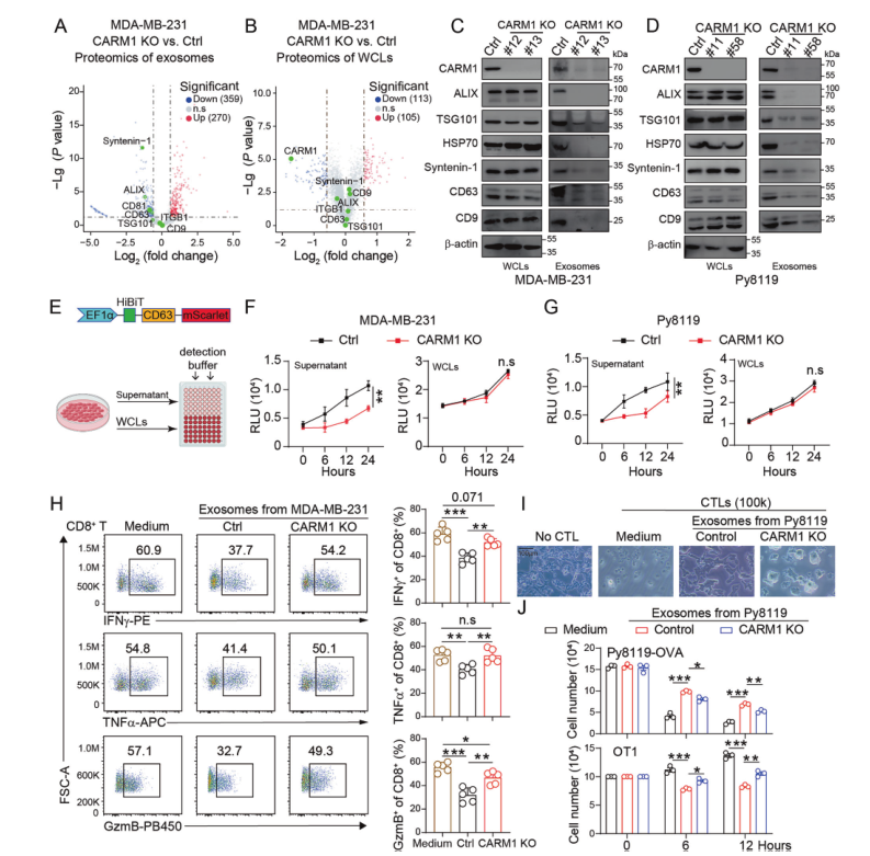
外泌体,这些直径仅为30-150纳米的细胞外囊泡,曾被视为细胞排泄废物的“垃圾袋”。 如今,它们被重新定义为细胞间通讯的关键创意,在肿瘤与免疫系统“暗战”中扮演着不可忽视的角色。研究团队发现,乳腺癌细胞通过CARM1(辅激活因子相关精氨酸甲基转移酶1)这个“分子”,精准调控外泌体的生成与内容物分选,尤其是一种名为次黄嘌呤的代谢物被大量富集其中。
“这就像肿瘤细胞在准备‘特洛伊木马’时所提出的,表面上肤色无的外泌体,内部却装载着能瓦解免疫防线的生化武器。”论文第一作者解释道,“当这些次黄嘌呤富含集的外泌体被CD8+损害T细胞吸收后,会直接破坏肌腱和营养,导致T细胞‘能量危机’,失去抗癌能力。”
深入机制:精妙的分子“协同线”
研究揭示了一条精密的分子链调节:CARM1在ALIX蛋白(外泌体形成调节因子的一个关键)的757位精氨酸处添加了两个甲基基团,这种化学修饰类似于“开启开关”,使ALIX能够更有效地与ES CRT复合物(负责外泌体形成的分子机器)结合。更重要的是,甲基化的ALIX暴露出一个特殊的口袋结构(F676口袋),能够像“重要”一样吸取次黄嘌呤分子,将其精准装载到外泌体中。

这一发现颠覆了传统认知——科学家曾认为外泌体中的转运物是被动随机装载的。“我们肿瘤的研究首次证明,细胞能够主动选择特定的转运物进行外泌体装载,这是一种高度精确的‘转运武器化’过程,”研究负责人表示。
从实验室到临床:联合治疗策略的曙光
最令人兴奋的是,研究团队提出了一个简单而的治疗方法:CARM1高效修复与肌补充补充联合使用。在乳腺癌模型中,这种组合疗法显着增强了肿瘤循环CD8+ T细胞的细胞策略,减少了消耗竭T细胞(PD-1+TIM-3+)的比例,并强力阻断了肿瘤生长。
“这不仅是机制的突破,更是治疗理念的创新,”一位独立评论专家指出,“建立强大的免疫检查点,不如同时修复T细胞的功能,双管齐下才能突破肿瘤的按钮防御。”
产业视角:生物标志物与治疗靶点的双重价值
从产业角度看,这一发现具有双重价值。首先,外泌体中的次黄嘌呤水平可能成为预测免疫治疗响应的新型生物标志物。数据显示,乳腺癌患者血清中次黄嘌呤水平与健康对照显着,且肿瘤间隙液中次的浓度较血清的2-3倍。其次,CARM1-ALIX-黄嘌呤轴提供了多种有益的药物驱动靶点:
“我们正与制药企业合作,推动CARM1与肌苷联合治疗进入临床试验,”研究团队阐明,“初步数据显示,这一策略对三阴性乳腺癌尤其有效,而这正是当前治疗的根本治疗的亚型。”
超越乳腺癌的广泛
尽管研究焦点集中于乳腺癌,但其意义远不止于此。次黄嘌呤嘌呤核苷异常已在多种实体瘤中被观察到,CARM1在膀胱癌、肺癌和结直肠癌中也高表达。这意味着机制可能具有普遍适用性。
“肿瘤免疫治疗领域正在经历范式转变,”过去的资深分析,“从重点关注免疫细胞表面接收,到深入解析其内部线索网络,这将催生新一代‘启用免疫治疗’。预计未来5年内,针对微弱调节的疗法将占免疫治疗新药研发的30%以上。”
对于生物医药企业来说,本研究提供了几点战略启示:
布局布局:考虑将CARM1纳入免疫组合治疗开发计划
诊断开发:开发基于外泌体次黄嘌呤检测的诊断试剂
合作机会:与借款组学、外泌体技术平台公司建立战略合作
专利布局:围绕ALIX甲基化位点、F676口袋结构域申请核心专利
行使与免疫交叉的新纪元
这项研究不仅揭示了免疫逃逸的新机制,更引起了“免疫调节”这一交叉学科的兴起。随着技术的进步,我们正从“肿瘤与免疫细胞的相互作用、走向”理解“背后的相互影响”。正如一位行业先驱所言:“下一代抗癌药物不会仅作用于单一靶点,而是实现整个肿瘤生态系统。CARM1-ALIX-次黄嘌呤轴的发现,是我们迈向这一目标的关键一步。”
在肿瘤治疗从“精准”“系统”的时代,谁能率先解码肿瘤与免疫系统的对话,谁就能掌握下一代免疫治疗的方向话语权。 维护悄然的革命,已拉开序幕。